绿金会议丨第三届中国节能环保产业与绿色金融高峰论坛即将召开!
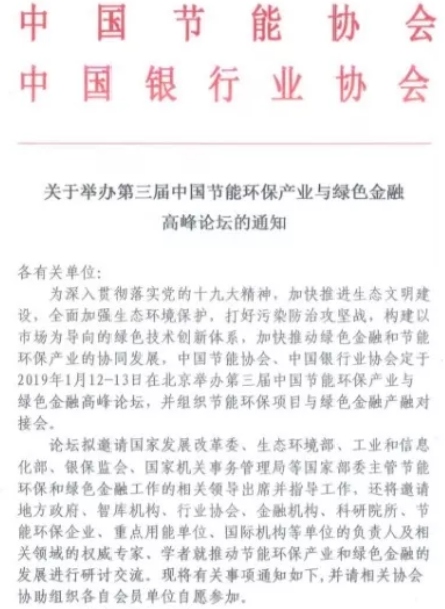
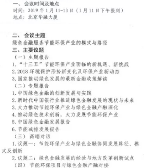
为深入贯彻落实党的十九大精神,加快推进生态文明建设,全面加强生态环境保护,打好污染防治攻坚战,加快推动绿色金融和节能环保产业的协同发展,中国节能协会、中国银行业协会定于2019年1月12-13日在北京举办第三届中国节能环保产业与绿色金融高峰论坛,并组织节能环保项目与绿色金融产融对接会。
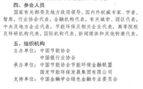
本次会议由节能环保金融联盟、国发节能环保集团承办,中国金融学会绿色金融专业委员会、中国人民大学重阳金融研究院、中央财经大学绿色金融国际研究院为本次会议支持单位。






历届参加高峰论坛的嘉宾(排名不分先后)
顾秀莲 第十届全国人大常委会副委员长
傅志寰中国工程院院士、第十届全国人大财经委主任委员
徐锭明 原国务院参事、原国家能源局局长
杨朝飞 原环境保护部总工程师
黎维彬 国家开发银行原首席经济学家
王善成 国家发展改革委员会环资司副司长
潘光伟中国银行业协会专职副会长
叶燕斐 中国银行保险业监督管理委员会政策研究局巡视员
戴彦德 国家发改委能源研究所研究员、原所长
卢汉文 国家开发银行贷委会正局级专职委员
徐志强 国家节能中心原副主任
马险峰 中国证监会中证金融研究院副院长
刘文强 工业和信息化部赛迪研究院副院长
房 庆中国节能协会副理事长
黄润中 中国银行业协会秘书长
蔡 宇 中国保险学会副秘书长
赵 凯中国循环经济协会副会长兼秘书长
宋忠奎中国节能协会秘书长
郝玉峰 中国企业联合会研究部主任
郭留成 中国节能环保金融联盟秘书长
钱 峰 宝山钢铁股份有限公司能源环保部部长
李建军 中央财经大学金融学院院长
殷 红 工商银行城市金融研究所副所长
王 遥 中央财经大学绿色金融国际研究院院长
黄英俊 中国工商银行信贷与投资管理部处长
陈亚芹 兴业银行环境金融部市场开发处处长
王琳晶 天风证券执委会主任CEO
翟 滨 中国环保产业研究院常务副院长
黄 鸣 皇明太阳能股份有限公司董事长
蓝春锋 中国银监会湖州监管分局副局长
何融峰 中关村科技租赁有限公司总经理
白 平 北京盈创再生资源回收有限公司战略投资总经理
莫争春 保尔森基金会(美国)北京代表处执行主任
蒋南青 联合国环境规划署驻华代表处项目规划官员
推荐
-
-
QQ空间
-
新浪微博
-
人人网
-
豆瓣
